Benutzer-Werkzeuge

Webseiten-Werkzeuge


db:sbo

SBO Projekt

Ziel

Unser Ziel ist es, eine Datenbank zu entwickeln, in der Schüler ihre durchgeführten Praktika und entsprechende Benotungen und schriftliche Bewertungen eintragen können. Diese Datenbank soll dann als Hilfe für Lehrer und Schüler dienen, passende Praktikumsplätze zu finden und bewerten zu können. Um dies zu erleichtern sollen einige Funktionen wie beispielsweise eine Sortier- und Ranglistenfunktion, auch berufsgruppenspezifisch, implementiert werden.

Ideensammlung

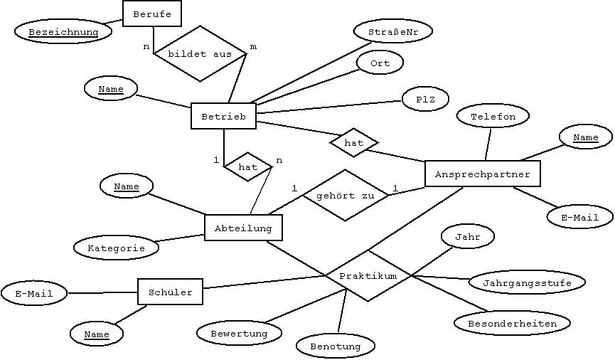
Unser erster Schritt bestand darin, uns mit Herrn Niemeyer in Kontakt zu setzen und eine passende Implementierung des Datenbankprojekts zu erarbeiten. Diese setzten wir dann direkt im folgenden ER-Diagramm um.

ER-Diagramm

sbo3.jpg

Relationenmodell

Als nächsten Schritt haben wir das ER-Diagramm in ein Relationenmodell umgesetzt:

Betrieb(Name, StraßeNr, Ort, PlZ)
Berufe(Bezeichnung)
Abteilung(Name, Kategorie)
gehört zu(↑Name, ↑AP-E-Mail)
Ansprechpartner(E-Mail, Name, Telefon)
Schüler(Name, E-Mail)
Praktikum(↑Name, ↑Name, ↑E-Mail, Jahr, Jahrgangsstufe, Besonderheiten, Bewertung, Benotung)
bildet aus(↑Bezeichnung, ↑Name)

Dieses Relationenmodell wurde auch direkt in eine SQL-Datenbank auf dem LUO-Schulserver übertragen.

Realisierung

db/sbo.txt · Zuletzt geändert: 2014/05/01 14:18 von 127.0.0.1