Benutzer-Werkzeuge

Webseiten-Werkzeuge


db:ssd

Schulsanitätsdienst

Mit der Datenbank „SSD“ werden die Koordinierung der Sanitätsdienste und Dienstwochen eines Schulsanitätsdienstes unterstützt

Grundidee

Mithilfe der weborientierten Datenbank, soll es den Mitgliedern des Schulsanitätsdienstes möglich sein ausstehende Sanitätsdienste anzuschaun, und sich selbstständig dafür einzutragen. Zudem soll eine Liste mit dem zur Verfügung stehendem Material, aktuelle Mitgliederliste gugegriffen und ein Wochendienstplan generiert werden können

Vorarbeiten

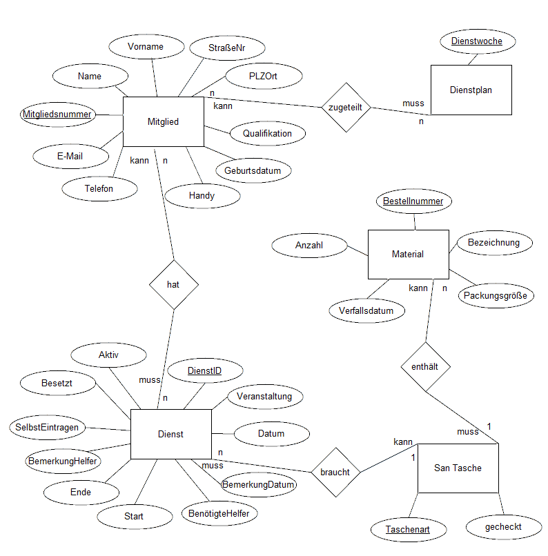
ER-Diagramm

Nach obriger Überlegung entstand folgendes ER-Diagramm

Relationenmodell

Mitglied(Mitgliedsnummer, Name, Vorname, Geburtsdatum, StraßeNr, PLZOrt, Qualifikation, Handy, Telefon, E-Mail)
Dienst(DienstID, Veranstaltung, Datum, BemerkungDatum, BenötigteHelfer, Start, Ende, BemerkungHelfer, SelbstEintragen, Besetzt, Aktiv, ↑Taschenart)
Dienstplan(Dienstwoche, ↑Mitgliedsnummer1, ↑Mitgliedsnummer2, ↑Mitgliedsnummer3)
San_Tasche(Taschenart, gecheckt)
Material(Bestellnummer,Bezeichnung, Packungsgröße, Verfallsdatum, Anzahl, ↑Taschenart)
Zugeteilt(↑Dienstwoche, ↑Mitgliedsnummer)
Hat_Dienst(↑Dienstnummer, ↑Mitgliedsnummer)

db/ssd.txt · Zuletzt geändert: 2014/05/01 14:32 von roehner